銷售經理:劉經理
銷售電話:18053601282
銷售QQ:858406657
公司地址:山東省濰坊市高新區金馬路一號歐龍科技園
匠心于行,品質看得見
銷售經理:劉經理
銷售電話:18053601282
銷售QQ:858406657
公司地址:山東省濰坊市高新區金馬路一號歐龍科技園














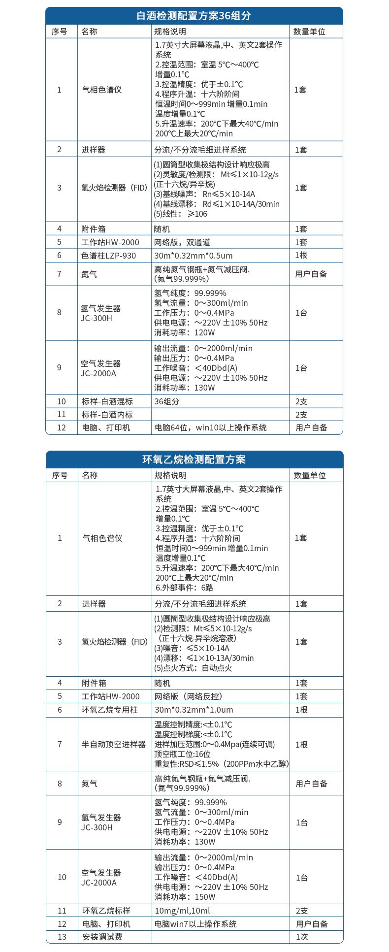
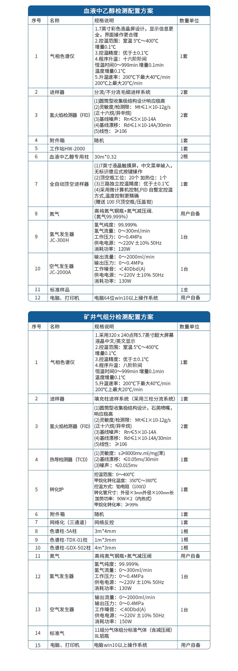
| 分析項目 | 礦井氣的測定 | |||
| 執行標準 | 井下瓦斯氣體11組分 (O2 、N2、CH4、C2H2、C2H4、C2H6、C3H6 C3H8、CO、CO2 、H2) | |||
| 一、氣相色譜儀 | ||||
| 主要特點 | 1、采用320 x 240點陣5.7英寸超大屏幕液晶中文/英文顯示,各路溫度、操作條件實時顯示、內容清晰直觀,真正實現人機對話; 2、開機自檢,自動升溫,寬程自診斷功能,可準確判斷故障方位并報警; 3、六路獨立溫度控制(汽化室、毛細管汽化室可獨立控溫), 八階程序升溫功能; 4、超溫保護功能:任一路超過設定的溫度,儀器自動斷電并報警; 5、獨特的立式加熱裝置,使樣品汽化更加的可靠,將汽化室產生的熱輻射,降至最小,確保柱箱內的溫度偏差極小; 6、智能控制后開門系統,自動跟蹤溫度并動態調整 ,風門角度,即使室溫附近也可實現精密的溫度控制; 7、配置填充柱柱頭進樣、玻璃內襯進樣,帶有隔膜清洗,功能的毛細管分流/不分流進樣裝置,并可安裝氣體進樣器; 8、高精度雙重穩定氣路,可同時安裝四種檢測器; 9、雙柱箱設計 單獨300℃老化5A柱 | |||
| 氣相色譜儀 | 主機 | 1.控溫范圍:室溫 5℃~400℃ 增量0.1℃ 2.控溫精度:優于±0.1℃ 3.程序升溫:八階階間恒溫時間0~999min 增量0.1min 溫度增量0.1℃ 4.升溫速率:200℃下最大40℃/min 200℃上最大20℃/min | 1套 | |
| 進樣器 | 填充柱進樣系統(采用三柱分流系統) | 1套 | ||
| 檢測器 | 氫火焰檢測器(FID) (1)圓筒型收集極結構設計,石英噴嘴,響應極高 (2)靈敏度/檢測限: Mt≤1×10-12g/s(正十六烷/異辛烷) (3)基線噪聲: Rn≤5×10-14A (4)基線漂移: Rd≤1×10-14A/30min (5)線性: ≥106 | 2套 | ||
| 檢測器 | 熱導檢測器(TCD) (1)靈敏度:s≥8000mv.ml/mg(苯) (2)基線漂移:≤0.05mv/30min (3)噪聲 :≤0.015mv | 1套 | ||
| 轉化爐 | 轉化爐控溫范圍:0~400℃ 甲烷化轉化溫度:350℃~380℃; 控溫方式:鉑電阻(100Ω); 轉化管尺寸:外徑×3mm外徑×100mm長; 加勢功率:90W×2(內熱式); 甲烷化轉化率:≥99%; | 1套 | ||
| 附件箱 | 隨機 | 1套 | ||
| 工作站 | 網絡化(三通道) | 網絡反控 | 1套 | |
| 色譜柱 | 5A柱 | 3m*4mm | 1根 | |
| TDX-01柱 | 1m*3mm | 1根 | ||
| GDX-502柱 | 4m*3mm | 1根 | ||
| 二、氣相色譜儀配套設備 | ||||
| 氣源 | 氮氣 | 高純氮氣鋼瓶+氮氣減壓閥。(氮氣99.999%) | 1瓶 | 用戶自備 |
| 氫氣發生器 JC-300H | 氫氣純度:99.999% 氫氣流量:0~300ml/min 工作壓力:0~0.4MPa 供電電源:~220V ±10% 50Hz 消耗功率:130W | 1臺 | ||
| 空氣發生器 JC-2000A | 輸出流量:0~2000ml/min 輸出壓力:0~0.4MPa 工作噪音:<40Dbd(A) 供電電源:~220V ±10% 50Hz 消耗功率:150W | 1臺 | ||
| 其他 | 標準氣 | 11組分氣體組分標準氣體(含減壓閥) 8L鋁瓶 | ||
| 電腦、打印機 | 電腦win10以上操作系統 | 1套 | 用戶自備 | |
葉綠素ab值檢測儀的檢測原理是什么?
2024-04-16手持葉面積儀的原理與應用范圍分享
2024-04-23如何選擇牛奶分析儀 牛奶分析儀哪家好?
2024-03-19什么是塵埃粒子計數器?塵埃粒子計數器應用說明
2024-05-07樹木年輪分析儀如何測量工作?
2024-05-30定量采樣機器人:高效精準的自動化采樣利器
2025-02-14辣椒素檢測儀:天然辣椒素檢測工作原理
2024-04-30農獸藥殘留檢測儀:確保食品安全,一機搞定農獸藥殘留檢測
2023-11-14農獸藥殘留快速檢測儀:保障食品和水產品的安全
2023-11-08潔凈室的可靠衛士-新型塵埃粒子計數器解析
2024-09-20真空氣氛爐如何在高溫下實現潔凈熱處理?工作原理詳解
2025-07-09農獸藥殘留檢測儀對食品安全的影響有哪些
2023-02-24