銷售經理:劉經理
銷售電話:18053601282
銷售QQ:858406657
公司地址:山東省濰坊市高新區金馬路一號歐龍科技園
匠心于行,品質看得見
銷售經理:劉經理
銷售電話:18053601282
銷售QQ:858406657
公司地址:山東省濰坊市高新區金馬路一號歐龍科技園














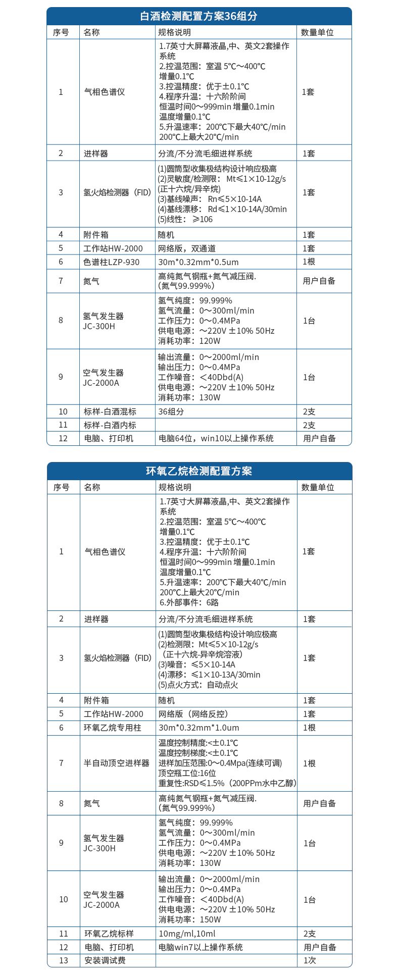
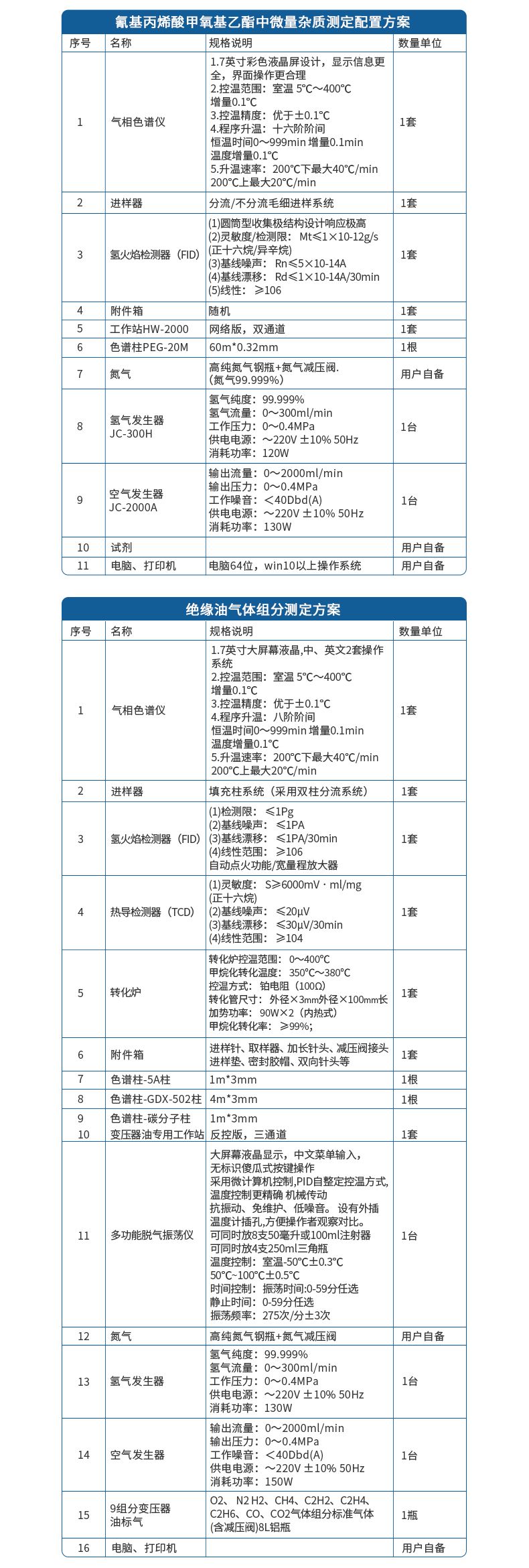
| 分析項目 | 非甲烷總烴 | |||
| 依據標準 | HJ 38-2017 固定污染源廢氣 總烴、甲烷和非甲烷總烴的測定 氣相色譜法HJ 624-2017 環境空氣 總烴、甲烷和非甲烷總烴的測定 氣相色譜法 | |||
| 一、氣相色譜儀 | ||||
| 主要特點 | 1、采用7寸工業彩色液晶屏設計,顯示信息更全,界面操作更合理;具有中、英文2套操作系統,滿足不同的用戶需求;2、采用了先進的10/100M自適應以太網通信接口、內置IP協議棧,實現遠程控制。3、模塊化的結構設計,便于升級;4、系統配置自動進樣器接口,內置多款驅動程序,可隨時加裝自動進樣器;5、具有界面簡單、數據處理功能強大,實現GC整套分析管理工作的嚴謹及高效自動化;6、智能控制后開門系統,自動跟蹤溫度并動態調整 ,風門角度,即使室溫附近也可實現精密的溫度控制; 7、超溫保護功能:任一路超過設定的溫度,儀器自動斷電并報警。 | |||
| YP-GC氣相色譜儀 | 主機 | 1.控溫范圍:室溫 5℃~400℃ 增量0.1℃ 2.控溫精度:優于±0.1℃3.程序升溫:十六階階間恒溫時間0~999min 增量0.1min 溫度增量0.1℃ 4.升溫速率:200℃下最大40℃/min 200℃上最大20℃/min | 1套 | |
| 自動十通閥 | 一次進樣分析甲烷和總烴 | 1套 | ||
| 檢測器 | 氫火焰檢測器(FID)(1)圓筒型收集極結構設計響應極高(2)靈敏度/檢測限: Mt≤1×10-12g/s(正十六烷/異辛烷)(3)基線噪聲: Rn≤5×10-14A(4)基線漂移: Rd≤1×10-14A/30min(5)線性: ≥106 | 1套 | ||
| 附件箱 | 隨機 | 1套 | ||
| 色譜柱 | 甲烷柱 | 4m*3mm | 1根 | |
| 總烴柱 | 1m*3mm | 1根 | ||
| 工作站 | YP-2000 | 網絡版(網絡反控) | 1套 | |
| 二、氣相色譜儀配套設備 | ||||
| 氣源 | 氮氣 | 高純氮氣鋼瓶+氮氣減壓閥.(氮氣99.999%) | 1瓶 | 用戶自備 |
| 氫氣發生器JC-300H | 氫氣純度:99.999%氫氣流量:0~300ml/min 工作壓力:0~0.4MPa供電電源:~220V ±10% 50Hz消耗功率:120W | 1臺 | ||
| 空氣發生器JC-2000A | 輸出流量:0~2000ml/min 輸出壓力:0~0.4MPa工作噪音:<40Dbd(A)供電電源:~220V ±10% 50Hz消耗功率:130W | 1臺 | ||
| 標準氣體 | 甲烷標氣 | 8L鋁瓶(含減壓閥) | 1瓶 | |
| 除烴空氣標氣 | 8L鋁瓶(含減壓閥) | 1瓶 | ||
| 其他 | 電腦、打印機 | 電腦win10以上操作系統 | 1套 | 用戶自備 |
真假肉快速鑒別儀如何快速鑒別肉類真假?
2024-03-05冷原子吸收測汞儀的工作原理
2024-07-19如何選擇適合的食品安全檢測儀?
2024-02-20快速檢測食用油品質:豆油品質檢測儀助力食品安全
2024-07-12葉綠素ab值檢測儀的檢測原理是什么?
2024-04-16牛奶分析儀可以分析哪些乳品成分?
2024-03-14食品安全快速檢測儀為食品安全保駕護航
2023-02-24過濾器完整性檢測儀-有效測損,確保濾芯高效運行
2024-11-01農藥殘留檢測儀有什么優勢嗎?
2023-08-21辣椒素檢測儀:天然辣椒素檢測工作原理
2024-04-30什么是塵埃粒子計數器?塵埃粒子計數器應用說明
2024-05-07如何選擇游泳池水質檢測儀?
2023-08-21