銷售經理:劉經理
銷售電話:18053601282
銷售QQ:858406657
公司地址:山東省濰坊市高新區金馬路一號歐龍科技園
匠心于行,品質看得見
銷售經理:劉經理
銷售電話:18053601282
銷售QQ:858406657
公司地址:山東省濰坊市高新區金馬路一號歐龍科技園














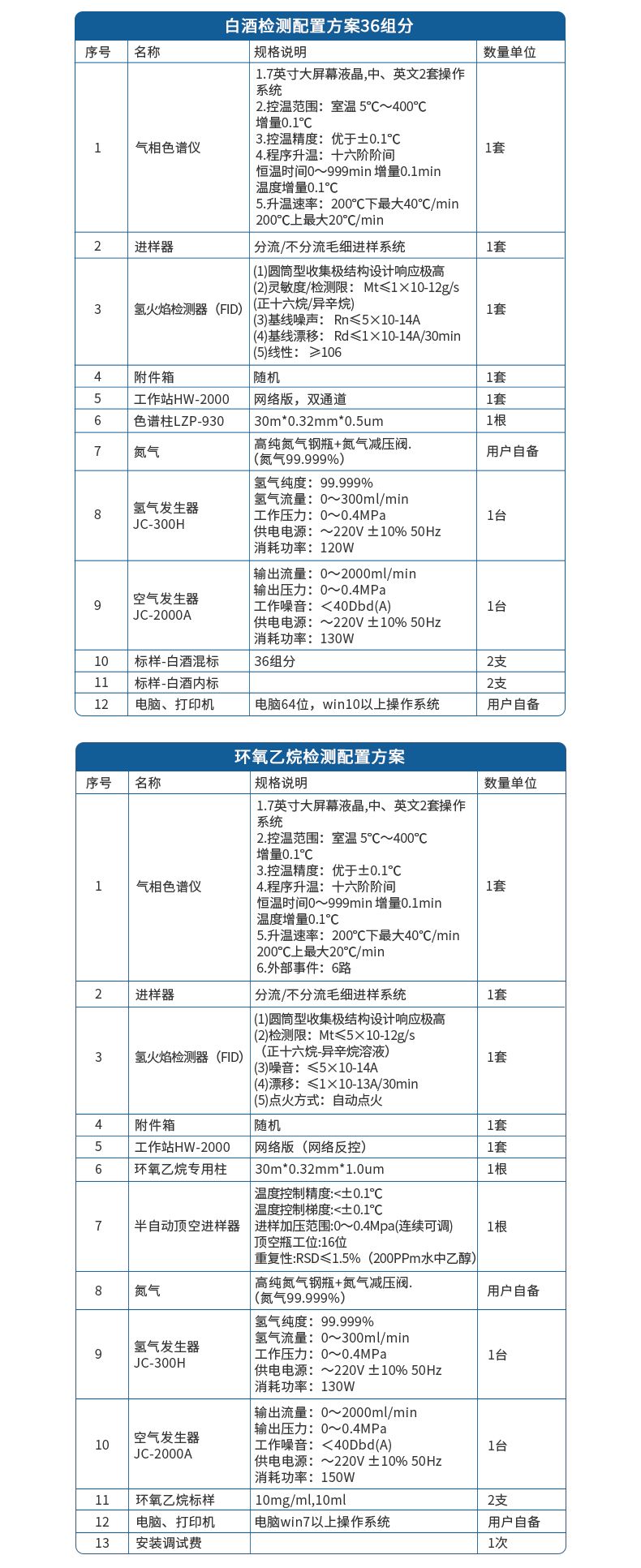
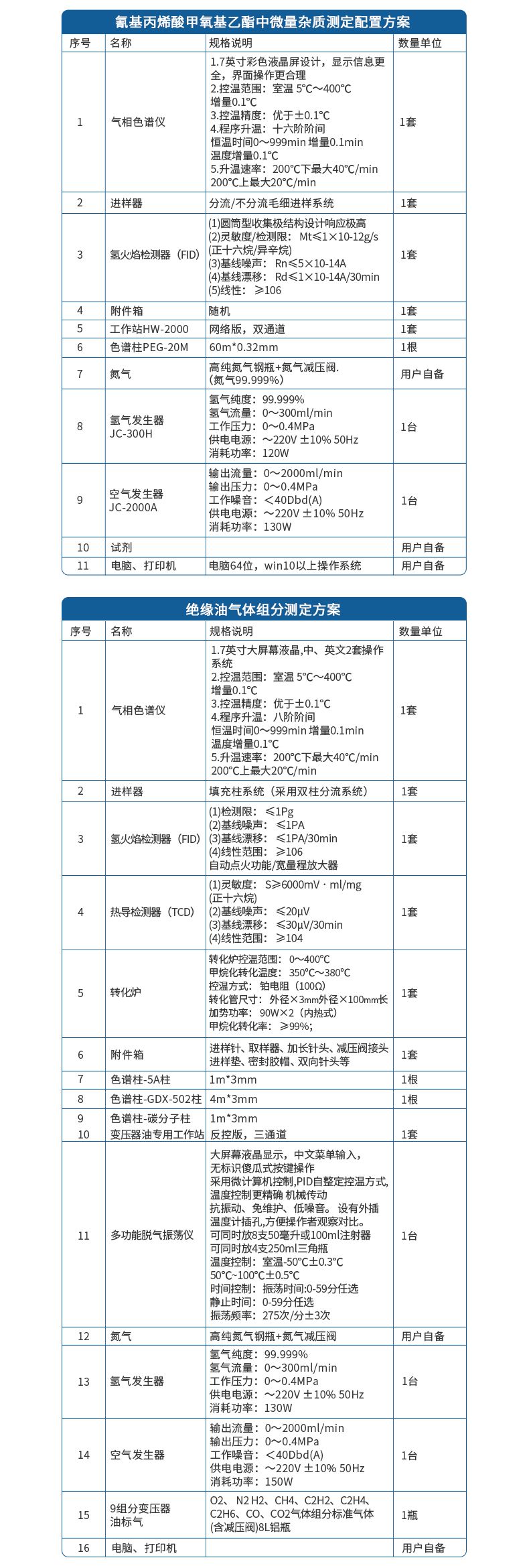
我公司是開發、生產和銷售氣相色譜儀、頂空進樣器、氫氣發生器、氮氣發生器、空氣發生器、色譜 儀器配件以及其他分析儀器廠家。
產品應用于環境、疾控、食品、質量監督、礦山能源、石油精煉、化工、衛生、電力、白酒等以及各大學高校和科研院所等。
公司依靠當地重要的科研教育基地,在專業和經驗的基礎 上,不斷創新,加強樣企合作,不斷引進技術和人才,致力于提供整體解決方案的分析儀器制造企業。
● 采用 7 寸觸摸屏液晶顯示器,實時顯示。
● 擁有核心溫控開發技術,PID 溫度控制系統,利用總線開發技術特點,采用控制芯片,控溫軟硬件 雙重過溫保護,使得溫控系統運行時間長,可靠耐用。
● 采用膜片式穩壓閥組,抗震抗摔、穩定性高、輸出流量穩定,氟膠密封墊抗腐蝕經久耐用。
● 載氣具有壓力保護功能,氣體壓力低 0.4mpa 時儀器自動切斷電源有效保護色譜柱使用安全。
● 采用了先進的 10/100M 自適應以太網通信接口,支持網絡反控。
● 實現FID 自動點火,滅火監測, 自動觸發。
● 后開門自動降溫系統,通過溫度補償方式進行調整所需開關角度。
● 支持網絡反控,所有儀器參數均可通過電腦反控軟件來控制,數字量傳輸,雙向通訊,技術成熟穩 定,省去工作站外置采集卡。同時也留有模擬量輸出口,支持任何色譜工作站的連接。
●控溫區域:7 路控溫
●控溫精度: ±0.1℃-±0.2℃
●控溫范圍:室溫±8℃-450℃ , 以 1℃為增量
●程序升溫:16 階程序升溫,升溫速率 0.1-40℃/min,以 0.1℃為增量,初時、終止時間范圍:0 -6000min, 以 1min 為增量。
●極限溫度:最大保護值450℃
●外部事件:6 通道外部事件。
●氣路控制:機械閥控制方式
●檢測器:3 個(2 個 FID 檢測器,1 個 TCD 檢測器)
●進樣器:3 個(最多),填充柱進樣器、毛細柱進樣器、閥進樣
●電 源 :220V 50HZ 2000W
檢測器技術指標:
氫火焰離子化檢測器(FID)
● 檢測限:Mt≤5×10-11g/s (正十六烷-異辛烷溶液);
● 噪音:≤5×10-14A
● 漂移:≤1×10-13A/30min
● 點火方式: 自動點火
熱導檢測器(TCD):
● 靈敏度:S≥3500mV●ml/mg(常規)
5000mV●ml/mg(高靈敏) (苯-甲苯溶液)
● 噪聲:≤0.01mV
● 基線漂移:≤0.03mV/30min
● 線性范圍: ≥104
反控色譜工作站:
不同于一般的氣相色譜儀,它需要一個10/100M 的自適應網絡環境(當需要通 過互聯網遠程數據傳輸時,還需要互聯網的接入服務)以及一套已經裝了中文 Windows2000、XP、win7、 win8 操作系統的計算機。
激光粒度分布儀可以測什么?工作原理分享
2025-01-17牛奶分析儀可以分析哪些乳品成分?
2024-03-14封閉內循環震蕩技術解析:全自動液液萃取儀新突破
2025-05-07潔凈室的可靠衛士-新型塵埃粒子計數器解析
2024-09-20塵埃粒子計數器為生產環境提供實時數據
2024-12-06多參數水質檢測儀:解讀水體的健康密碼
2023-09-19農獸藥殘留檢測儀:確保食品安全,一機搞定農獸藥殘留檢測
2023-11-14農獸藥殘留快速檢測儀:保障食品和水產品的安全
2023-11-08在線塵埃粒子計數器的工作原理是什么?
2025-02-19定量采樣機器人:高效精準的自動化采樣利器
2025-02-14激光測距儀怎么調單位?簡便操作指南
2025-04-16農獸藥殘留檢測儀對食品安全的影響有哪些
2023-02-24